近日,我校商学院段文奇教授课题组的最新研究成果“Be alert to dangers: Collapse and avoidance strategies of platform ecosystems”被国际高水平学术期刊《Journal of Business Research》正式接收并在线刊发。
该论文针对平台生态系统的演化过程进行了深入探究,与以往研究不同的是,这一研究特别关注了平台生态系统的溃败现象。该研究指出,平台生态系统溃败是一种潜在的、不容忽视的商业演化模式。与一般的企业衰败现象不同,系统性的溃败将对组织造成无法挽回的后果。在充满高度不确定性的当下,系统性溃败亟需新的科学解释。

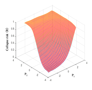
基于平台生态系统和网络动力学相关理论,通过引入一个非线性复杂网络模型,该研究发现,平台用户网络演化呈现出正反馈和负反馈两种路径,后者的极端情况会诱发系统溃败。进一步地,该论文明确识别出了平台生态系统溃败的条件,并通过一个仿真模拟算例演示了溃败风险规避策略的形成。

该项研究揭示了平台生态系统中用户网络演化的微观过程,并指出了动态控制以预防系统溃败风险的战略可行性,从底线思维的角度为研究者和组织决策者提供了新的视角,具有重要的理论和实践意义。
《Journal of Business Research》在全球商业领域最具影响力的期刊之一,属于JCR一区期刊,最新影响因子为10.969。
论文链接:
https://www.sciencedirect.com/science/article/pii/S0148296323002278?dgcid=coauthor